近日,《关于表彰上海市第十六届哲学社会科学优秀成果奖的决定》正式公布。本届上海市哲学社会科学优秀成果奖共评选出500个项目。上海戏剧学院获得学术新锐奖1项、学科学术优秀成果奖9项(其中,一等奖3项、二等奖6项),取得了历史性突破!
上海市哲学社会科学优秀成果奖是本市哲学社会科学最高奖项,一般每两年开展一届评选表彰。本届设学术贡献奖、学术新锐奖、党的创新理论研究优秀成果奖、学科学术优秀成果奖4个奖项类别,共评选出学术贡献奖4项、学术新锐奖14项、党的创新理论研究优秀成果奖50项、学科学术优秀成果奖432项。
学术新锐奖
本届上海市哲学社会科学优秀成果奖首次设立“学术新锐奖”,全市共评选出14人,复旦大学有6人,华东师范大学有2人,上海戏剧学院、上海交通大学、上海社会科学院、华东政法大学、上海大学、上海国际问题研究院各有1人。
获奖者:支运波
主要学术表现:从事艺术学研究,聚焦生命政治理论体系构建。发表《现实与经典:中西美学与文论的再阐释》《生命政治:技术时代艺术的新机制》等论著。
学科学术优秀成果奖
学科学术优秀成果奖用于表彰对哲学社会科学相关领域学术研究和学科建设有一定价值,对构建中国特色哲学社会科学学科体系、学术体系、话语体系有较大贡献的研究成果。
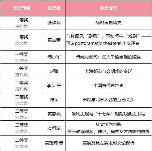
全市共评选出432项,其中,一等奖108项,上戏获得3项;二等奖324项,上戏获得6项。

获奖成果简介
《海派京剧简史》(张福海)
该书以简约、洗练的笔触,全面系统地考察、研究并描述了海派京剧的历史。作者把海派京剧的发生置于中国近代戏剧改良运动的背景下,生动地表现了海派京剧以古典京剧为母体,写实主义为主张,舞台表现是连台本戏的文本、真刀真枪的表演、直简自由的音乐和机关布景的舞美等特征,创造出新的戏剧形态;同时,海派京剧还有属于自己的舞台、编剧、剧目、表演艺术家群体、剧场经营家、宣传阵地等,从而鲜明地确立了海派京剧的美学观念,创造了长达半个世纪之久的戏剧历史。
《与其跟风“剧场”,不如坚守“戏剧”——再议postdramatic theater的中文译名》(宫宝荣)
针对目前“剧场”一词泛滥现象,本文结合drama和theater的词义、雷曼本人的theater三阶段论以及宋春舫等前人对两者的深刻认识,指出戏剧从来都是一门发生在剧场且其与文本的关系始终与时俱进的演出艺术,虽然它在当代发生了巨变,但其本质一如既往。
《传统与现代:张大千绘画观的嬗变》(陶小军)
论文聚焦于近现代中国具有代表性的书画家张大千,在整体把握社会文化变迁以及书画风格的时代特征基础上,以张大千绘画观嬗变的实际问题为导向,客观、真实地探讨张大千传统与现代绘画观的主动与被动转变的不同面向。
《上海都市与文明戏的变迁》(赵骥)
本书是2019年国家社科基金艺术学项目的结项成果。以文献研究的方法,重新诠释中国话剧运动的源起及发展过程,尤其注重话剧演出的社会实效性研究,探究了以上海都市公共空间的演剧运动与下层市民之间的相互关系,以期建立新的评价体系。
《中国古代首饰史》(李芽 等)
本书是中国第一部首饰研究的通史类著作。以朝代为顺序,以中国古代首饰的五大门类“头饰”“耳饰”“臂饰”“颈(胸)饰”“手(足)饰”为主要研究对象,以首饰的文化阐释为研究线索,将中国古代首饰分门别类地进行了名物研究、形制归纳、插戴考证、制度分析和文化阐释。
《田汉与北京人艺的互动关系》(陈军)
本文采用“影响-接受”研究范式来阐释田汉与北京人艺的互动关系,即田汉对北京人艺剧目建设及其民族化演剧风格的形成起到了重要作用,同时北京人艺亦为田汉戏剧创作提供良好的写作建议,对其剧本的修改和完善功不可没,其超越时空的舞台演绎使田汉戏剧获得了不朽的艺术生命。
《唯物史观与“十七年”时期戏曲史书写》(黄静枫)
本文以民国时期戏曲史撰著活动为参照,揭示唯物史观指导下“十七年”时期戏曲史书写在历史对象选取、历史格局建构和历史原因探寻上的 “新意”,在史学思潮、史家、史著三者之间建立关联。这不同于此前惯用的总结史著内容的操作,而是将著史活动还原到具体场域中加以观照。
《从文学到电影:关于改编观念、理论、模式及方法等的思考》(万传法)
本文在对改编观念、改编理论、改编模式及方法、电影与文学之间关系等进行全面梳理的基础上,提出了重要的理论观点,即中国目前的电影改编属于“动态式改编生产”,而非传统意义上的“静态式改编创作”。这一理论概念的提出,是对中国电影改编观念及理论的重大突破。本文站在新的时代高度上,既完成了一种对于历史的回述,也完成了对于未来的一种展望,其对中国电影改编的重新定位及研究,有其重大历史意义、现实意义及理论价值。
《唐纳及其左翼电影文论探析》(黄望莉 等)
本文聚焦唐纳这一中国左翼电影史中的重要人物,在300余篇一手史料文献的基础上,尽可能在当时历史情境中阐明早期电影知识生产的立场选择,既从微观层面弥补左翼电影研究的空缺和不足之处,又深入探讨左翼电影评论活动对中国电影理论的推进作用。本文是建设中国特色哲学社会科学学术体系、话语体系建设,构建中国电影自主知识体系主体性的根本立足点的有力的案例。(供稿:科研处 编辑:榕树)
